Reading material for Lesson 3.3 Analysing the Syllabus - Break up of Syllabus and Schedule Of Instruction
4. Curriculum :
4.2. Syllabus Analysis
Analyzing a syllabus is important in order to find out the sequence of topics to know what to teach, when to teach and how much to teach. If an instructor begins her teaching after analyzing the syllabus, the training programme can be imparted effectively without any confusion.
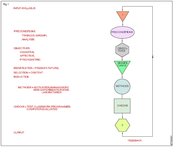
The given model (Fig 1) indicates that for a INPUTsyllabus for any course the trainees are to be defined with concrete analysis of the pre-requisites for the trainees;

the objectives are to be stated with all clarity, objectivity and explicitly with sufficient enumeration on how much knowledge attitude and skills are to be involved; the appropriate values of the topics in the syllabus which have significance both for the present and future. This particular factor alone would guide for selection of the contents and help in the reduction of such topics found to be unproductive. Such selection of contents would necessarily lead the instructor to the selection of methods and media for the topics to be delay in. The tested and test results would then eventually indicate the effectiveness of the syllabus. The feedback information would thus be organised for follow-up actions to be taken for revision / the syllabus, if necessary.
The instructor should be critical in analysing the syllabus and thus take into account these factors and bear in the mind that anything that can be taught and can be learned, can also be broken down into elements so that instruction can start from the simple or easy and gradually develop and progress to the complex or difficult. Anything, we observe as a whole and complete is composed of small parts and are built up or developed to become the whole or complete. Similarly in the training of craftsmen and the development of complex skills it is essential that the skills are broken down so that learning can start from the simple and easy skills and progress towards the more difficult and complex ones. This is the only logical and correct method of imparting training. The process of breaking down the skills of the trade to obtain a satisfactory sequence for instructional purpose is called analysis.