Reading material for Lesson 3.3 Analysing the Syllabus - Break up of Syllabus and Schedule Of Instruction
7. Break up of syllabus and schedule of instruction with time duration.
Break up syllabus is forming the modules with relevant group of skills /area with time duration after analysing the syllabus. Schedule of instruction is to provide a planned schedule for the various day to day instructional activities depending on the requirement of the practical exercises to be done as per trade practical book. This schedule is prepared for 26 weeks each week consisting of 5 actual working days.
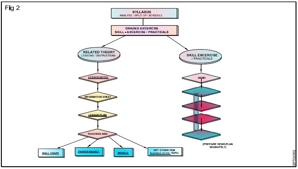
In order to develop the occupation specific professional competencies of the learners, the instructor has to impart the theoretical knowledge required to perform the set of skills in the particular trade. For this purpose, the instructor has to analyse the syllabus and prepare the list of graded exercises with different complexity levels in a simple to complex skill sequence.
With the split up of syllabus the instructor has to prepare the topics arranged in an order to implement with appropriate date and time allotment for lessons and demonstrations. The pictorial representation shown in Fig 2 depicts the step by step activities required to be taken by the instructor to prepare the information sheet, select or prepare the appropriate teaching aids to accompany the lesson plan.

For example the trade syllabus of Electrician (table 1) 1st semester (NSQF-5) consist of 14 exercise for week no 1,2, & 3 under safety practice - hand tools module (75 hrs) for that the schedule of instruction is prepared and shown in the table 2 (for 1st week).


